

打造智慧城市
探索数据价值
打造智慧城市
探索数据价值
To build wisdom city
To explore the data value
应对贸易摩擦
Dealing with trade frictions
1.美国免除部分农产品“对等关税”
2.日本修订出口管制条款,涉半导体、示波器等
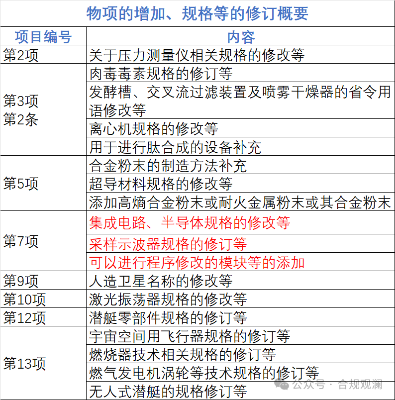
当地时间2025年11月14日,日本经济产业省(METI)对《出口贸易管理令》部分条款进行修订。 本次制度修订概要 对以下内容,修改了外汇法相关的政省令等。 (1)鉴于国际出口管制机制的共识以及作为负责任的技术持有国,结合国际形势进行修订 ① 对喷雾干燥器相关规定内容的修订(25年11月15日施行) 根据与该品目相关的高等法院判决内容※,将省令上的“杀菌”一词修改为“消毒”,并实施将方法限定为使用化学药剂等的修订。 ※东京高等法院判决指出,关于“杀菌”的解释,依照旨在防止生物化学武器扩散的国际出口管制机制——澳大利亚集团(AG)协议中所规定的内容进行解释是合理的。 ② 对重要、新兴技术相关出口管理品目等的修订 (26年2月14日施行) 在所有地区,将以下三类货物新增为出口管制对象: 用于肽合成的装置 高熵合金粉末或耐火金属粉末或其合金粉末 可以修改模块程序的模块等 ※同时,对现有的管制对象货物的规格等进行了修改 (2) 出口管制的合理化、适当化(以无偿带回为前提的武器临时带出的特例化、为维护和修理防卫装备品的零部件出口相关合理化等) (25年11月15日施行) 为了参加国际体育比赛而临时携出,不需要许可。 政府机关进行的规则列出的临时性带出(出口)无需许可。 (3) 技术管理框架中追加管制技术(26年1月14日施行) 与货物相比,技术一旦被转移,其管理难度会更高。此外,随着转移后的时间推移,其主体或用途可能会发生变化,存在不可预见的军事用途的担忧。 因此,在安全保障的角度下,对于应加强管理的重要技术转移,设立基于外汇法的事前报告制度,并以此为契机,确保官民进行可靠的对话。 目的不是阻止技术转移,而是彻底落实适当的技术管理。在技术外泄的担忧未能消除的情况下,有时会发出要求许可申请的通知,但原则上,旨在通过对话在互信关系下解决问题。 作为事前报告的对象,目前指定了15项技术,本次新增了4项技术。 信息来源:日本经济产业省(METI)网站 https://www.meti.go.jp/policy/anpo/law_document/seirei/20251114_gaiyo02.pdf (来源:合规观澜) 3.商务部:对美国正丙醇“双反”调查继续 11月17日,商务部连续发布2025年第74号、75号公告。其中,74号公告公布对原产于美国的进口正丙醇所适用的反倾销措施发起期终复审调查,75号公告则公布对原产于美国的进口正丙醇所适用的反补贴措施发起期终复审调查。 根据商务部建议,国务院关税税则委员会决定,在反倾销措施期终复审调查期间,对原产于美国的进口正丙醇继续按照商务部2020年第46号和第47号公告公布的征税产品范围和税率征收反倾销税和反补贴税。对各公司征收的反倾销税税率为,陶氏化学公司254.4%,OQ化学公司267.4%,其他美国公司267.4%;对各公司征收的反补贴税税率为,陶氏化学公司为37.7%,OQ化学公司为34.2%,其他美国公司为37.7%。 根据《中华人民共和国反倾销条例》第四十八条规定和《中华人民共和国反补贴条例》第四十七条规定,商务部决定自2025年11月18日起,对原产于美国的进口正丙醇所适用的反倾销措施和反补贴措施进行期终复审调查。 根据公告,本次复审的倾销调查期和补贴调查期均为2024年7月1日至2025年6月30日,产业损害调查期为2021年1月1日至2025年6月30日。(来源:国际商报)
5.部分日本电影撤档
据中国蓝新闻,11月17日,原定近期上映的《蜡笔小新:炽热的春日部舞者们》《工作细胞》均宣布暂缓上映。
Copyright © 2016-2023 绵阳市商务协会 All Rights Reserved. 备案号:
真诚·专注·务实·进取
0816-2265 227
地址:四川省绵阳市涪城区建设街2号
邮编:621000
E-mail:750536659@qq.com
绵阳市商务协会
绵阳市商务协会其前身是1984年7月成立的绵阳市商业经济学会,2006年4月更名为绵阳市商务学会。2007年根据学会创新发展的需要,经市商务局、市民政局批准,同意正式更名为绵阳市商务协会,并保留全市商务经济理论研究的学会职能。
绵阳市商务协会主要由绵阳市境内从事商务活动的内贸、外贸、电子商务等商务流通企业及其有关的大、中专院校、科研院所、其他社会团体、个人自愿而结成的行业性和学术性相结合的联合性、非营利性社会组织。业务主管部门为绵阳市商务局。
2016年,市商务协会被评定为首批4A级社会组织;2020年再次获得4A等级社会组织。2020年7月,市商务协会被市委市政府授予“绵阳市优秀服务业商(协)会”。
协会宗旨:为会员办实事、做好事、解难事,服务于会员;为主管部门服务,当好参谋和助手,协助行业管理,规范行业秩序,充分发挥“政企互动桥梁、素质提升平台、学习交流沙龙”三大作用。
市商务协会目前有10个分支机构,包括:外贸、跨境电商分会、社会酒店行业分会、IT行业分会、美容养生行业分会、电动车行业分会、对外交流合作委员会、名特优品牌商会等,会员单位2000余家。